jinnianhui今年会
");
欢迎访问jinnianhui今年会官网
书记信箱
校长信箱
ENGLISH
русский
首页
学校概况
学校简介
现任领导
校园风采
学校标识
机构设置
党政部门
教学单位
群团机构
教辅单位
学科管理
学科办
科学研究
合作交流
国际合作与交流处
国际教育学院
招生就业
招生网
就业网
数字资源
中文数据库
外文数据库
特色数据库
电子图书
多媒体数据库
工具与软件
试用数据库
开放资源
智慧教育
校友风采
校友风采
当前位置:
首页
>>
通知公告
>> 正文
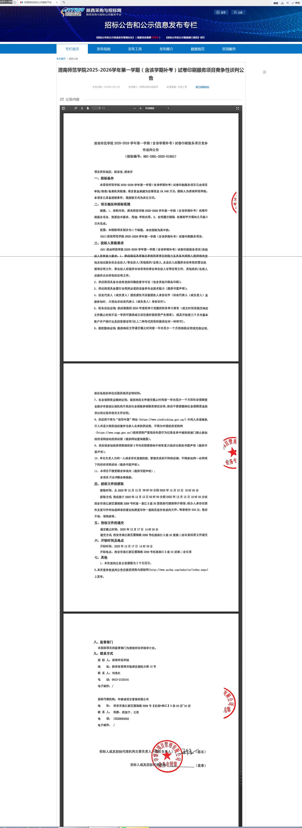
jinnianhui今年会2025-2026学年第一学期(含该学期补考)试卷印刷服务项目竞争性谈判公告
日期:2025-12-12
来源:
作者:
关注:次
上一条:
体育学院智慧体育教学条件改善项目竞争性磋商公告
下一条:
jinnianhui今年会附属医院购置医疗仪器提升服务能力项目竞争性磋商公告
【
关闭
】